바닥부터 시작하는 프로그래밍/국비JAVA

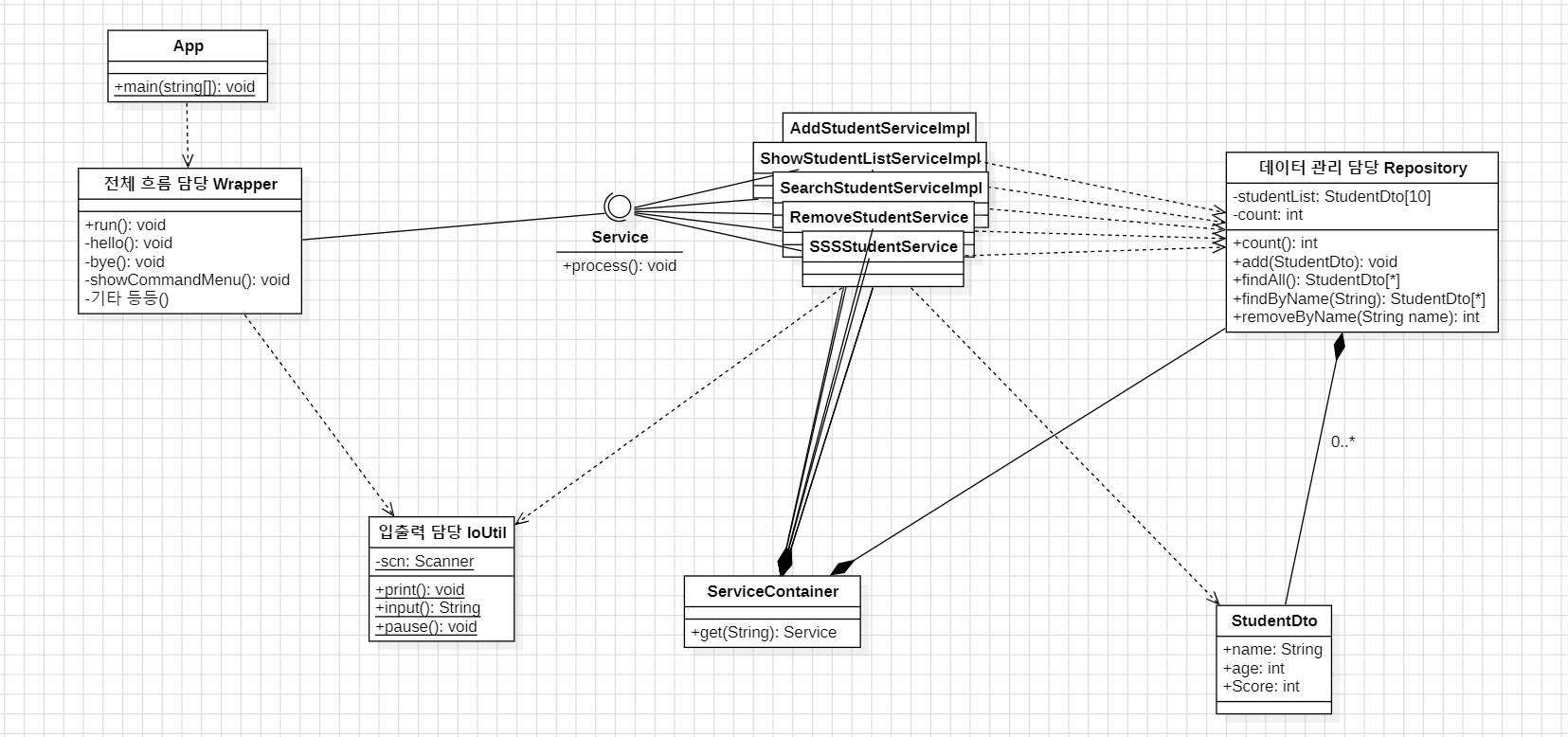
19일(학생관리프로그램 - 인터페이스 추가버전3)

예얀 2024. 3. 29. 17:25

0326.zip
0.02MB